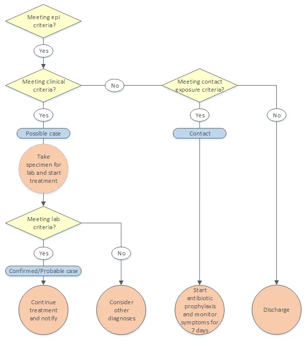
Case definition for any case of plague, since 1 August 2017 and related to the outbreak of plague in MadagascarArchived

Case definition

Definition

Clinical criteria

Bubonic plague:

  • Fever AND sudden onset of painful lymphadenitis

OR

Pneumonic plague:

  • Fever

AND at least one of the following three:

  • Cough
  • Chest pain
  • Haemoptysis

OR

Septicaemic plague:

Fever and chills

Laboratory criteria

Laboratory criteria for a probable case

  • Detection of Yersinia pestis F1 antigen in a clinical specimen
  • Detection of Yersinia pestis anti-F1 antigen specific antibody in one blood specimen

Laboratory criteria for a confirmed case

  • Isolation of Yersinia pestis from a clinical specimen
  • Detection of Yersinia pestis nucleic acid from a clinical specimen

Yersinia pestis anti-F1 antigen specific antibody response (four-fold or greater change in antibody titre) confirmed by neutralisation

Epidemiological criteria

Returning from Madagascar or contact with a traveller returning from Madagascar in the past 7 days

OR

Working in a laboratory handling cases samples in the past 7 days

Contact exposure criteria

In the past 7 days, at least one of the following:

  • Close contact with a confirmed or probable case
  • Close contact with rodents in Madagascar
  • Flea bite in Madagascar

Direct contact with a bodily fluid sample from a confirmed or probable case

Classification

Contact Any person meeting the contact exposure criteria
Possible case Any person meeting the clinical criteria with at least one the epidemiological criteria
Probable case Any person meeting the clinical criteria with at least one of the laboratory criteria for a probable case
Confirmed case Any person meeting at least one of the laboratory criteria for a confirmed case

*Please note that this case definition is limited to plague cases directly or indirectly linked to the epidemic in Madagascar. It may differ from the TESSy EU plague case definition.

Algorithm for initial assessment and management of cases related to the outbreak of plague in Madagascar*